各相關院校:
為深入貫徹《國家職業教育改革實施方案》精神,全面落實《關于組織開展1+X證書制度試點院校教師培訓的通知》(教師司函〔2019〕43號)要求,高質量開展汽車智能制造系統集成應用職業技能等級證書的試點工作,上海景格科技股份有限公司于2021年5月30-6月5日將組織院校教師開展1+X“汽車智能制造系統集成應用職業技能等級證書(初、中級)培訓”,特邀請各院校相關人員參加培訓,現就培訓相關事宜通知如下:
組織機構
主辦單位:上海景格科技股份有限公司
承辦單位:上海景格職業技術培訓學校
培訓目標
按照1+X證書制度試點的相關要求,圍繞汽車智能制造系統集成應用職業技能等級標準的工作領域、工作任務和職業技能要求,旨在提升試點院校教師教學、培訓能力,提高證書的教學質量。
培訓對象
汽車智能制造系統集成應用職業技能等級證書的試點院校對應專業的骨干(專、兼職)教師;從事教學工作3年以上,具有較強理論水平和實踐能力;師德良好,身體健康,能夠脫崗參加全程學習與實踐;
培訓形式
線下培訓、實操演練
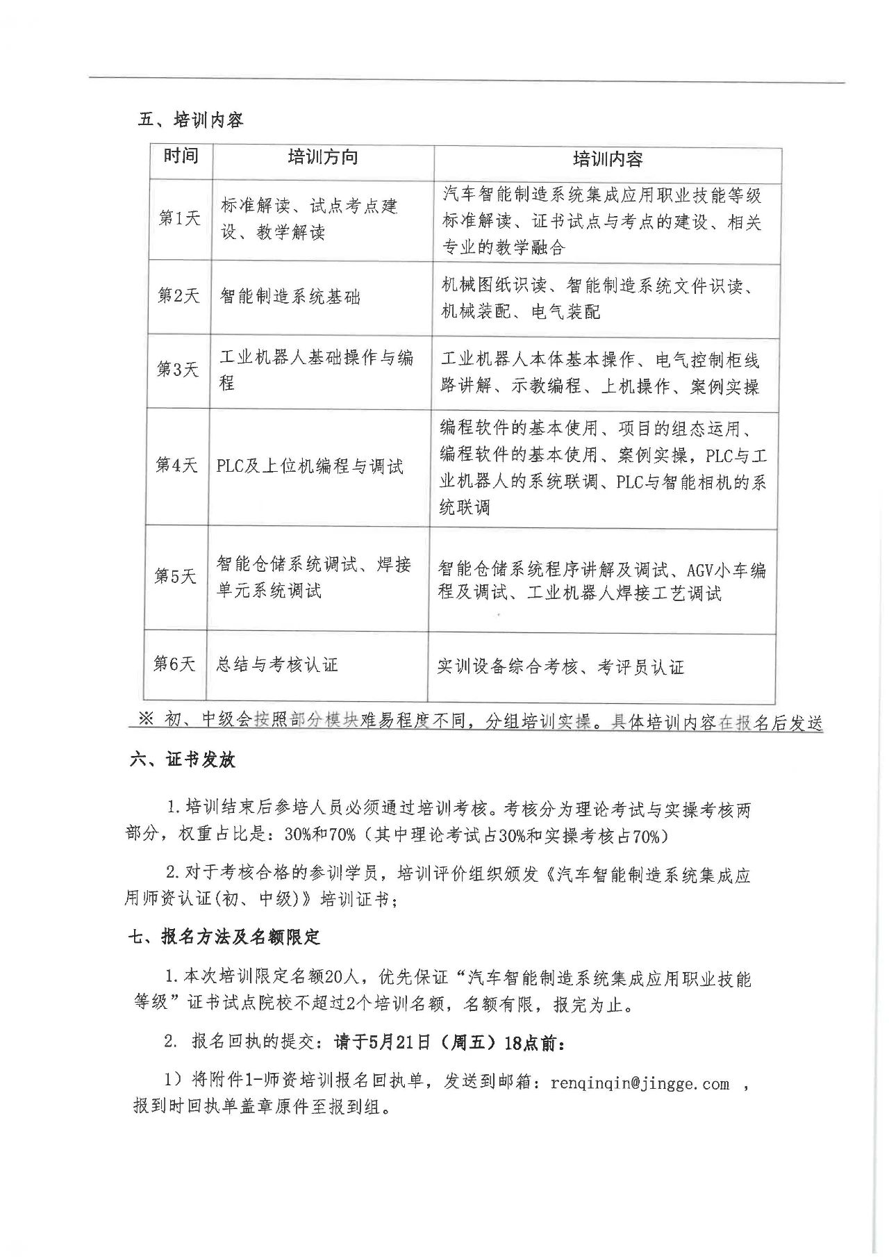
培訓內容

※ 初、中級會按照部分模塊難易程度不同,分組培訓實操。具體培訓內容在報名后發送。
證書發放
培訓結束后參培人員必須通過培訓考核。考核分為理論考試與實操考核兩部分,權重占比是:30%和70%(其中理論考試占30%和實操考核占70%)
對于考核合格的參訓學員,培訓評價組織頒發《汽車智能制造系統集成應用師資認證(初、中級)》培訓證書;
報名方法及名額限定
本次培訓限定名額20人,優先保證“汽車智能制造系統集成應用職業技能等級”證書試點院校不超過2個培訓名額,名額有限,報完為止。
報名回執的提交:請于5月21日(周五)18點前
1)將附件1-師資培訓報名回執單,發送到郵箱:renqinqin@jingge.com ,報到時回執單蓋章原件至報到組。
2)為了方便管理和統計,請各院校參訓教師掃描二維碼提交預報名信息。

培訓其他相關事項
疫情防控:由于疫情防控不確定性,請各位學員按時間要求先發送報名回執,待培訓組委會通知開班信息后,再購買車票。
報到時間:2021年5月30日(周日)下午13:00-18:00。
培訓及報到地點:上海,具體地址收到回執后將統一通知參訓教師。
? 線下培訓費測算標準按550元/人天(包含食宿費用),培訓期間住宿、餐飲統一安排,往返交通費回原單位按規定報銷。
? 每天8學時,初級、中級培訓為期都為6天,共計48學時,費用為3300元/人(初級或中級)。
支付方式:
對公轉賬(2021年5月30日前完成轉賬)
? 收費單位:上海景格職業技術培訓學校
?開戶銀行:建設銀行上海交通路支行
? 賬 號:3100 1548 1100 5250 0856
※備注:汽車智能制造系統集成應用職業技能等級證書試點培訓+學校+姓名
任老師:18521358160 ;
徐老師:13817225340
